• 首 页
  • 机构概况
    • 实验室简介
    • 组织架构
    • 现任领导
    • 学术委员会
    • 依托单位情况
  • 新闻公告
    • 综合新闻
    • 通知公告
  • 人才队伍
    • 科研队伍
  • 研究动态
    • 研究方向
    • 科研进展
    • 荣誉奖励
    • 专利项目
  • 合作交流
    • 学术交流
    • 国内合作
    • 国际合作
  • 开放共享
    • 开放课题
      • 申请指南
      • 历届开放课题
  • 科学传播
    • 科普动态
  • 加入我们
    • 人才招聘
  • 联系我们
  • 学术活动
所主站  |  中国科学院  |  联系我们
  • 首 页
  • 机构概况
    • 实验室简介
    • 组织架构
    • 现任领导
    • 学术委员会
    • 依托单位情况
  • 新闻公告
    • 综合新闻
    • 通知公告
  • 人才队伍
    • 科研队伍
  • 研究动态
    • 研究方向
    • 科研进展
    • 荣誉奖励
    • 专利项目
  • 合作交流
    • 学术交流
    • 国内合作
    • 国际合作
  • 开放共享
    • 开放课题
      • 申请指南
      • 历届开放课题
  • 科学传播
    • 科普动态
  • 加入我们
    • 人才招聘
研究动态
研究方向
科研进展
荣誉奖励
专利项目
  • 当前位置:首页研究动态科研进展
  • 科研进展
    • 2023-07-21

      上海有机所与合作者在酶催化八元氧杂桥环的形成机制研究方面取得进展

      2023年7月17日,中国科学院上海有机化学研究所唐功利研究员课题组与合作团队在Nature Catalysis(《...
    • 2023-07-17

      上海有机所交叉中心团队综述功能性淀粉样聚集体理性设计的前沿研究

      粉样纤维聚集体最初被认为是神经退行性疾病中的典型病理结构。但是,近些年研究发现,在生理条件下...
    • 2023-07-12

      上海有机所交叉中心团队建立化学小分子与淀粉样蛋白聚集体互作基本理论

      病理性淀粉样蛋白聚集是多种神经退行性疾病(如阿尔茨海默病和帕金森病等)的关键病理学标志物和治...
    • 2023-06-27

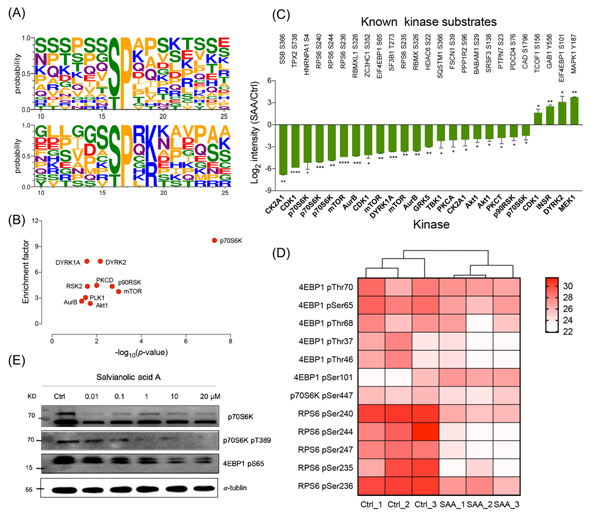
      上海有机化学研究所在丹酚酸A生物活性作用机制和靶标鉴定方面取得新进展

       作为传统中药,丹参被广泛使用已有数百年历史。丹参酸A(SAA)是丹参主要的活性成分,具有心脏保...
    • 2023-06-09

      上海有机所在发展药物靶标鉴定新技术方面取得进展

      平均研发一款新药需要10亿美元和10年的时间,而进入临床试验的药物中有超过90%无法获批上市。如果在...
    • 2023-05-15

      上海有机所交叉中心团队受邀综述糖基化修饰调控蛋白质聚集和相分离的最新研究进展

      蛋白质通过液-液相分离和淀粉样聚集形成具有各种不同生理和病理活性的蛋白质凝聚体。然而,由于蛋白...
    • 2023-04-18

      上海有机所在免疫抑制剂萨菲菌素生物合成研究中取得进展

      聚酮、聚肽及其杂合型天然产物是重要的药物来源,它们大多以聚酮合成酶(PKS)、非核糖体肽合成酶(NRP...
    • 2023-04-18

      上海有机所在氮杂双环药效基团的形成机制研究方面取得进展

      存在于一些非核糖体肽类天然产物中的1-氮杂双环[3.1.0]己烷结构往往赋予天然产物良好的抗肿瘤和抗菌...
    • 2023-03-20

      上海有机所在富硫细菌环肽的生物合成研究方面取得进展

      核糖体肽是自然界通过翻译后修饰化学创造的一类结构复杂、活性优良的肽类天然产物。许多有广泛应用...
    • 2023-03-09

      上海有机所交叉中心团队探究帕金森病致病蛋白聚集体与受体识别的构象动力学特性

      蛋白质通过自组装形成的病理性淀粉样纤维聚集体,是多种神经退行性疾病(如:阿尔兹海默病,帕金森...
    • 2023-03-09

      上海有机所在自噬相关蛋白WIPI2b结合ATG16L1的分子机制方面取得新进展

      细胞自噬(autophagy)是真核细胞内一种高度保守的分解代谢过程。细胞通过细胞自噬不仅可以回收利用...
    • 2023-02-24

      上海有机所发现酶促脱羰基反应实现聚酮-聚肽杂合型天然产物装配线上的碳骨架编辑

      近期,上海有机化学研究所刘文研究员和薛小松研究员课题组合作,在“Journal of the American Chemi...
    678910
    查看更多
    地址:中国上海市零陵路345号邮政编码:200032
    电话:0086-21-54925000传真:0086-21-64166128E-mail:bnpc@mail.sioc.ac.cn
    版权所有 © 2008- 中国科学院上海有机化学研究所 生命过程小分子调控全国重点实验室沪ICP备05005485号-1