
中国科学院上海有机化学研究所倒置电动荧光显微镜采购公告
根据《中国科学院上海有机化学研究所物资采购管理办法》等相关规定,就 倒置电动荧光显微镜 项目采购组织竞争性谈判,欢迎合格的竞标人前来参与。
采购项目编号:SIOC-JC-JZ-20220705
采购项目名称:倒置电动荧光显微镜
采购方式:竞争性谈判
采购内容:倒置电动荧光显微镜
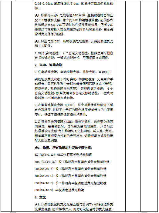
采购要求:(采购项目技术规格、参数及要求)




商务要求:企业法人营业执照;法人代表授权委托书及被授权委托代理人身份证;业绩表(格式自拟);其他相关证明。
响应文件递交截止时间:__2022__年__7_月__22_日_9_时_30__分
递交响应文件地址:上海市零陵路345号2号楼2楼第三会议室
注意:所有响应文件请务必全部完整密封,如未密封或有破损将视为无效文件。
综合比选时间:__2022__年__7_月_22__日_9 时__30 _分
综合比选地点:上海市零陵路345号2号楼2楼第三会议室
项目联系人: 蔡雨
联系电话: 68582313
邮箱: caiyu@sioc.ac.cn
附件下载:

