
中国科学院上海有机化学研究所台式超速离心机采购公告
根据《中国科学院上海有机化学研究所物资采购管理办法》等相关规定,就 台式超速离心机 项目采购组织竞争性询价,欢迎合格的竞标人前来参与。
采购项目编号:SIOC-JC-JZ-20211013
采购项目名称:台式超速离心机
采购方式:竞争性询价
采购内容:台式超速离心机
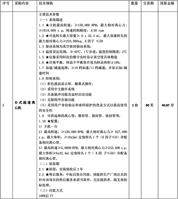
采购要求:(采购项目技术规格、参数及要求)

商务要求:企业法人营业执照;法人代表授权委托书及被授权委托代理人身份证;业绩表(格式自拟);其他相关证明。
响应文件递交截止时间:__2021__年__10_月__28_日_10_时_00__分
递交响应文件地址:上海市零陵路345号2号楼2楼第四会议室
注意:所有响应文件请务必全部完整密封,如未密封或有破损将视为无效文件。
综合比选时间:__2021__年__10_月_28__日_10时__00_分
综合比选地点:上海市零陵路345号2号楼2楼第四会议室
项目联系人: 蔡雨
联系电话: 68582313
邮箱: caiyu@sioc.ac.cn
附件下载:

