
上海有机所交叉中心与合作者报道基于三价砷共价弹头的新型PKM2抑制剂
砷化物作为传统药方成分在东西方古文明中应用历史悠久,其中砒霜(As2O3,ATO)、雄黄(As4S4)与雌黄(As2S3)常作为抗生物质应用于多种感染性疾病。有机胂具有更强的药效和更好的生物利用度,曾被应用于早期现代医学的疾病治疗中,如治疗梅毒的Salvarsan。然而,因众所周知的毒性,砷化物逐渐为现代医学所弃用。直至上世纪70年代,我国医学家发现ATO对急性早幼粒细胞白血病(APL)具有独特疗效,而美国FDA也在2000年批准了ATO用于APL临床治疗。因脱靶效应和药物输送上的缺陷,ATO在癌症治疗上的应用仍非常局限。近年来,多种针对肿瘤靶向递送的有机胂药物也相继进入临床,其中Darinaparsin已在日本获批准用于外周T细胞淋巴癌的治疗。研究表明,三价砷在体内可与多种蛋白半胱氨酸残基的巯基侧链发生共价反应,进而影响蛋白活性以发挥药效。因此,三价砷官能团作为共价弹头,具备应用于靶向型共价抑制剂研制的潜质。

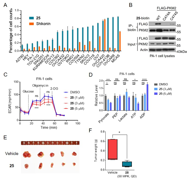
中国科学院上海有机化学研究所生物与化学交叉研究中心谭立课题组与仁济医院、上海市妇科肿瘤重点实验室的庄光磊课题组、交叉中心李盈副研究员合作,近日在J Med Chem期刊上发表研究论文“Selective covalent targeting of pyruvate kinase M2 using arsenous warheads”,报道了基于三价砷的多种共价弹头与巯基物种的可逆共价反应机制,基于有机胂共价探针、化学蛋白质组学方法和药物化学手段所研制的高活性、高特异性、具口服生物利用度的有机胂PKM2抑制剂25,以及基于25对PKM2作为卵巢癌潜质治疗靶点的可行性与机制探索。该项研究发现,化合物24与PKM2变构激活口袋附近的Cys474形成共价键,特异地抑制PKM2酶活,而不影响同源的PKM1(图1)。在依赖于PKM2的卵巢癌细胞株中,24的前药25展现出类似于RNAi的生长抑制效果,且活性依赖于PKM2的Cys474残基。通过抑制PKM2,25显著下调了敏感细胞株中的糖酵解水平、丙酮酸水平以及ATP/ADP比例,进而激活了AMPK通路,同时下调了c-MYC与Cyclin D1的表达,最终有效抑制了小鼠体内卵巢癌肿瘤的生长(图2)。

图1. 三价砷共价弹头的可逆共价反应性与PKM2抑制剂的研制
这些发现表明,三价砷与巯基物种形成的共价键可逆可转化,三价砷弹头也用于靶向型共价抑制剂的研制,进而在非共价结合作用的辅助下实现对蛋白特定巯基的精准靶向。另一方面,有机胂PKM2抑制剂25在机制上不同于已报道PKM2抑制剂,且在特异性上显著优于常用抑制剂紫草素。同时,在依赖于糖酵解供能的卵巢癌亚型中,靶向PKM2被证明是一种具有潜质的干预策略。在谭立课题组前期报道的有机胂CDK12/13靶向抑制剂的基础上,有机胂PKM2抑制剂25的研制与应用也再次证明——除了通过靶向递送,有机胂化合物在癌症的精准治疗中具有更广阔的应用前景。仁济医院、上海市妇科肿瘤重点实验室的庄光磊课题组和交叉中心的李盈副研究员是这项研究的主要合作者。上海有机化学研究所生物与化学交叉研究中心、上海药物所、国家蛋白质中心(上海)、上海交大医学部多个课题组及平台,也为本项研究提供了必要帮助。该项研究受国家自然科学基金委、上海市科委和中国科学院资助完成。

图2. 有机胂PKM2抑制剂25对卵巢癌生长抑制效果及机制
附件下载:

